配资平台正规 再度涨停,年内首只15倍股诞生!

本文自南都·湾财社 配资平台正规
采写 | 南都·湾财社记者 邱墨山
8月5日,科创板上市公司上纬新材(688585.SH)在停牌核查3个交易日后复牌,开盘后股价一路飙升至110.48元/股,单日涨幅达20%,总市值突破445.63亿元。至此,其年内累计涨幅已高达1560%,成为2025年A股首只涨幅超15倍的“妖股”。
“10倍股”进阶为“15倍股”,
仅用3个交易日
7月8日,一则控制权变更公告点燃市场热情。智元机器人宣布,拟通过协议转让和要约收购方式,以至少63.62%的持股比例入主上纬新材,实际控制人将变更为前华为高管邓泰华。
智元机器人堪称国内具身智能公司中的顶流,有一众资本加持,且有天才团队的“光环效应”。公开资料显示,智元机器人成立于2023年,虽成立仅两年半,却已吸引腾讯、京东、比亚迪、红杉中国等顶级资本完成13轮融资,估值达150亿元,其创始团队包括华为“天才少年”彭志辉(稚晖君)。
消息一出,上纬新材股价连续涨停。7月9日至30日,上纬新材16个交易日已连续斩获11个“20cm”涨停板,累计涨幅达1083%,市值从30亿元暴涨至371亿元。7月28日,上纬新材已录得10倍涨幅。而从今年的“10倍股”进阶为“15倍股”,上纬新材仅用了短短3个交易日。
市场憧憬,智元机器人借壳上市,上纬新材从传统材料商转型为“人形机器人平台”,估值逻辑从化工切换至AI赛道。
在股价暴涨期间,上纬新材股票交易换手率显著高于前期水平。7月22日至7月28日,公司股票换手率分别为7.56%、9.50%、5.44%、5.60%、5.33%,按外部流通盘计算的换手率分别约为49%、61%、35%、36%、34%,显著高于前期换手率水平。
基本面“拉响警报”,
被上交所列为重点监控对象
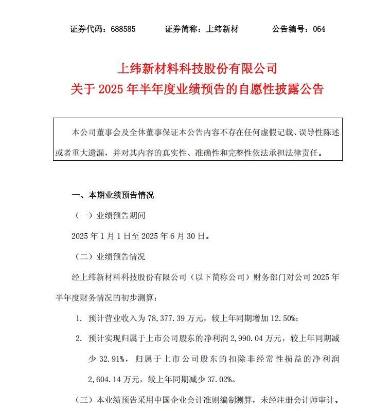
尽管股价高歌猛进,上纬新材基本面却“拉响警报”。2025年上半年,公司实现营收7.84亿元,同比增长12.5%;净利润仅2990万元,同比下降32.91%。目前,公司静态市盈率达502倍,滚动市盈率超480倍。
对于业绩变化的原因,上纬新材解释称,主要是因为海外销售运费及佣金增加约1100万元,二季度相关汇率大幅变动,致使海外美金应收账款造成的汇兑损失约768万元,以及研发可回收产品检测试验费增加约572万元,这些因素共同作用使净利润较同期减少。
面对股价的剧烈波动,7月以来,上纬新材连续发布公告强调,“股价严重脱离基本面”,控制权变更仍存重大不确定性,且智元机器人明确“未来12个月无资产重组计划”。
7月30日晚,上纬新材发布停牌核查公告,并再次指出,公司股票价格脱离当前基本面的风险。目前,公司基本面未发生重大变化,但近期公司股票交易价格已严重脱离公司目前的基本面情况,投资者参与交易可能面临较大的市场风险。此外,上交所也已将上纬新材列为重点监控对象。
市场人士表示配资平台正规,上纬新材的资本盛宴,是赛道炒作、流通盘操纵与散户狂热交织的典型样本。短期看,若控制权过户落地,或催生最后一波冲高。但长期而言,其估值已透支未来多年增长。投资者需警惕风险。
鸿运配资提示:文章来自网络,不代表本站观点。





